Avec une note de 14,20 pour son capital structurel La Défense, se hisse à la sixième place du classement réalisé par Goodwill Management qui a comparé douze des principaux quartiers d’affaires mondiaux. Commandé par l’Epadesa, l’établissement d’aménagement de La Défense Seine-Arche, l’étude met le plus grand quartier d’affaires européen derrière Manhattan qui obtient la plus haute note, avec 15,6 et La City à Londres et Marina Bay à Singapour qui obtiennent toute deux, 14,3.
Pour ce classement inédit, Goodwill Management, un cabinet de conseil en capital immatériel et stratégies de développement durable qui s’est entouré de trois étudiants de HEC s’est basé sur 13 actifs immatériels.

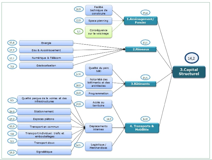
La plus haute note revient à la notoriété des bâtiments et des architectes avec 18. La facilité technique de construire obtient la note de 16, le space planning 12 et la programmation 11.
Sur le plan technologie, le quartier est bien loti. Goodwill Management attribue 17,1 pour le numérique et les télécoms. L’eau et l’assainissement reçoit 17,7 et l’énergie obtient 15,8.
En bas du tableau, la géo localisation obtient la terrible note de 7. Un problème bien connu de Defacto: La Défense souffre de sa dalle. En surface il n’y a pas de rues et en sous sol les bâtiments sont desservis par des voies et entreponts, un cas presque unique dans le monde, plus que mal maitrisé par les non initiés. D’autant plus que les GPS et leurs utilisateurs se « mélangent souvent les pinceaux » entre les différentes couches : autoroutes, voies souterraines, dalles,… Un mille feuille, unique au monde qui rend incompréhensibles les cartes. Les appareils peinent donc à se connecter aux satellites dans les sous-sols. Malgré les différentes promesses de Defacto depuis des années, ce point devrait s’améliorer fin 2015, promet Marie-Célie Guillaume, la directrice de l’établissement de gestion de La Défense.

Côté transports et mobilités, si le stationnement obtient la note de 16, la qualité perçue de la voirie et des infrastructures souffre de la vétusté du quartier avec 9,5. Une vétusté à laquelle s’est attaqué Defacto qui a entrepris depuis quelques mois d’importants travaux de rénovation des entreponts et voies souterraines, en commençant par celui des Corolles. Un programme estimé entre 300 et 400 M€. La plus mauvaise note de cette catégorie est pour la partie « Transport individuel : trafic et embouteillage » qui obtient seulement 4,8. Pour les transports doux, c’est légèrement mieux avec 9,3. En revanche les volets stationnement et transports en commun obtiennent 16, les espaces piétons et la signalétique 14.
En outre pour le volet aménagement foncier La Défense obtient 15,4, pour la partie réseau 13,1, pour les bâtiments 15,5 et pour les transports et la mobilité 12,8.




